Peer Review Process
HNP's peer-review policy is committed to maintaining the highest publication ethics standards and supporting ethical research practices. The journal editors follow the COPE Code of Conduct for Journal Editors and refer reviewers to the COPE Ethical Guidelines for Peer Reviewers. As far as is practicable, allegations of misconduct are investigated in accordance with the COPE Best Practice Guidelines.
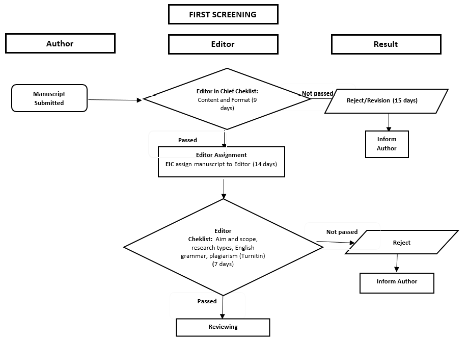
All manuscripts submitted to this journal must follow focus and scope, and author guidelines of this journal. The submitted manuscripts must address scientific merit or novelty appropriate to the focus and scope. All manuscripts must be free from plagiarism contents. All authors are suggested to use plagiarism detection software to do the similarity checking. Editors check the plagiarism detection of articles in this journal by using a Turnitin software.
The research article submitted to this journal will be double blind review at least 2 (two) or more expert reviewers. The reviewers give scientific valuable comments improving the contents of the manuscript. The Editor is ultimately responsible for accepting or rejecting submitted articles. The authors' identity is disguised from the reviewers and vice versa during the double-blind review. Please add the following individually to facilitate:
- Title page (with author information): This should include the title, author's names, affiliations, acknowledgments, and any Declaration of Interest declaration, as well as the complete address for the corresponding author, including e-mail.
- Blinded manuscript (no author information): The main body of the work (including introduction, methods, results, discussion, limitation, conclusion, references, figures, and tables). Should not contain any identifying information, such as author names or affiliations.
Final decision of articles acceptance will be made by Editors according to reviewers comments. Publication of accepted articles including the sequence of published articles will be made by Editor in Chief by considering sequence of accepted date and geographical distribution of authors as well as thematic issue. Each reviewer is required to take an initial decision about the acceptance or rejection of the manuscript. However, the final decision is made by Editor-in-Chief or Managing Editor. The decision includes:
- Accept Submission: it is ready to go to Copyediting as is.
- Revisions Required: it requires minor changes that can be reviewed and accepted by the editor.
- Resubmit for Review: it requires major changes and another round of peer review.
- Resubmit Elsewhere: it doesn’t seem like a good fit for the focus and scope of this journal.
Decline or Reject Submission: it has too many weakness to ever be accepted.
Step 1

Step 2

Step 3

Step 4

Step 5

Step 6


